home>運送契約
新北市轄公車電子票證發售及使用須知

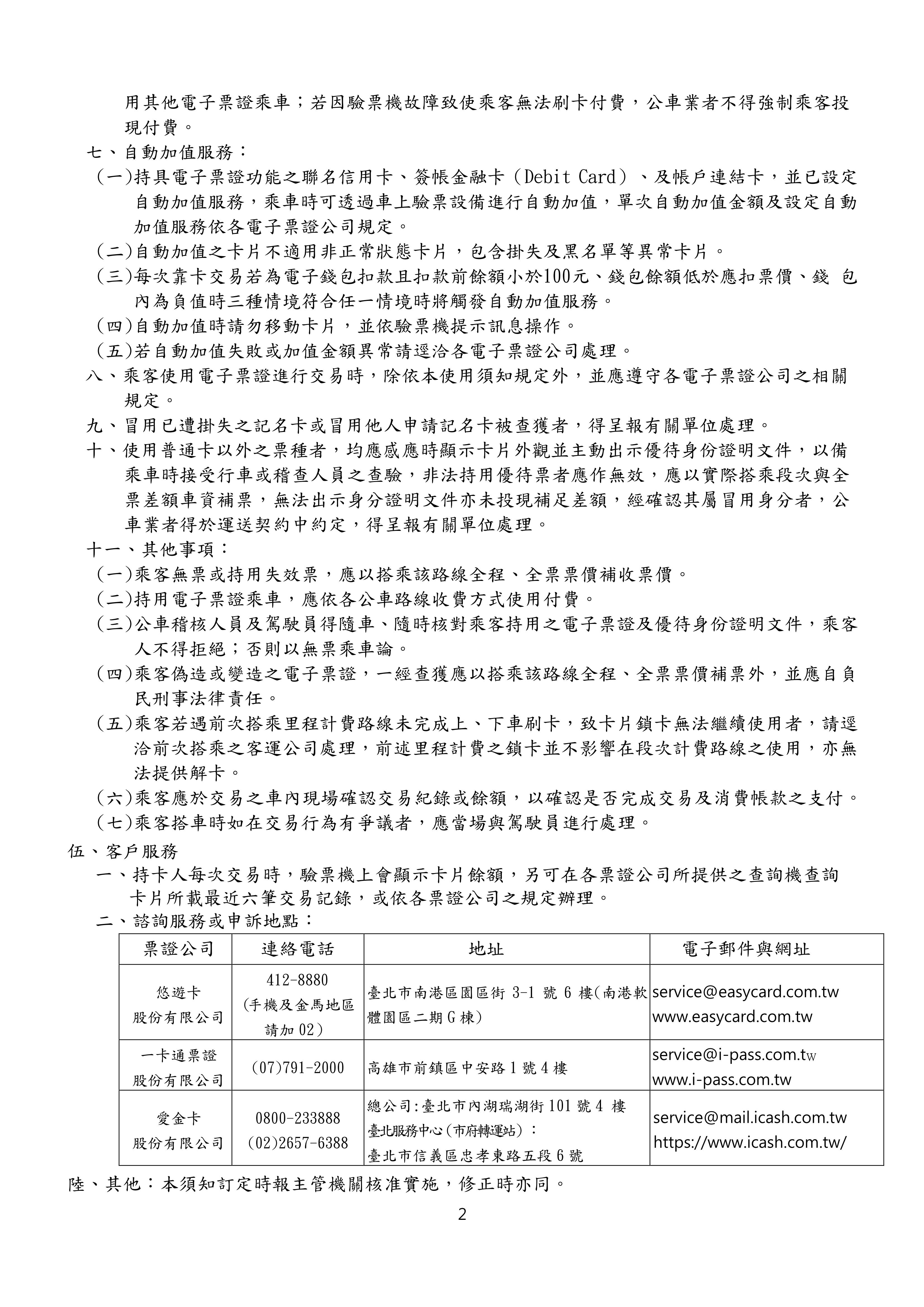
新北市轄公車電子票證發售及使用須知

新北市轄公車電子票證發售及使用須知 新北市轄公車電子票證發售及使用須知 新北市轄公車電子票證發售及使用須知 新北市轄公車電子票證發售及使用須知 新北市轄公車電子票證發售及使用須知 新北市轄公車電子票證發售及使用須知 新北市轄公車電子票證發售及使用須知 新北市轄公車電子票證發售及使用須知 新北市轄公車電子票證發售及使用須知
版權所有©臺北汽車客運股份有限公司 
2012@tpebus.com.tw All Rights Reserved
ISO9001   榮獲ISO9001國際服務品質驗證的陸上客運業者
榮獲ISO39001道路交通安全管理系統客運業者
臺北客運客服中心(24小時全年無休)免付費電話:0800-003-307